Qt 개인 프로젝트 개발 계획서: 손가락 부스터 ON

2025. 8. 15. 18:17·Qt/Project

 

 

 

 

 

 

 

 

 

프로젝트 개발 계획서

 

 

 

유스케이스

 

 

 

요구사항 분석서

 

 

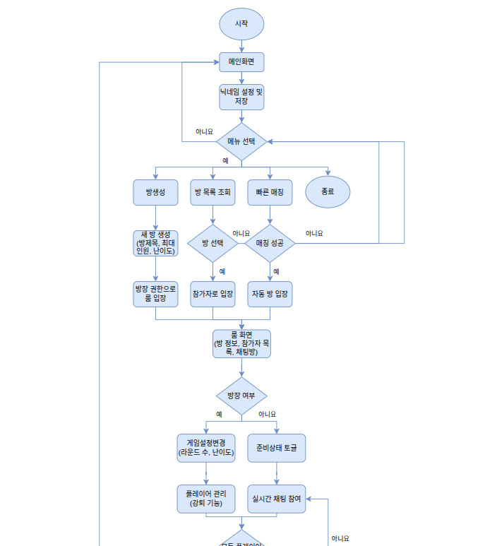
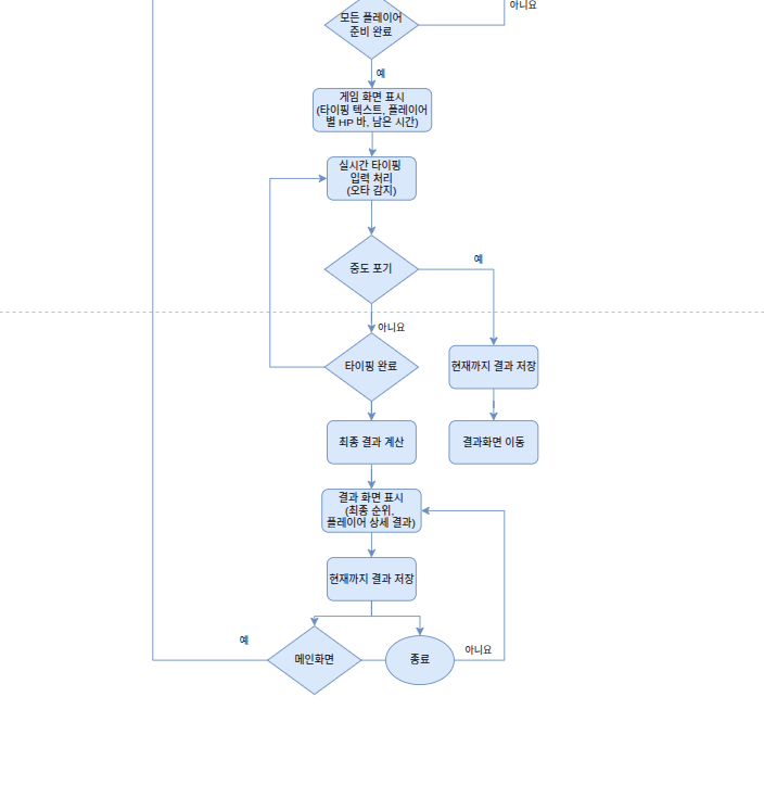
순서도

 

 

화면 구성도

 

 

 

목업

 

 

 

일정표

 

 

 

테이블 명세서


테이블 명세서
시스템명 타이핑 게임 작성일 2025.08.12
단계 분석/설계 작성자 이수민
DB game_db 테이블명 game_sessions
No 컬럼명 컬럼 한글명 데이터 타입 Null 컬럼 정의 비고
1 nickname 닉네임 VARCHAR(50) X 플레이어 닉네임  
2 game_state 게임상태 JSON X 게임 진행 상태 데이터  
3 current_status 현재상태 VARCHAR(20) O 대기/게임중/완료 기본값: waiting
4 current_room_id 현재방ID VARCHAR(50) O 현재 참여 중인 방 ID  
5 queue_type 대기유형 VARCHAR(20) O 빠른 매칭/방 목록 기본값: quick_match
6 last_access 마지막접속 DATETIME O 마지막 접속 시간 자동갱신
7 total_games 총게임수 INT O 총 게임 플레이 횟수 기본값: 0
8 best_score 최고점수 INT O 최고 점수 기본값: 0
9 best_time 최고시간 INT O 최단 클리어 시간  
10 created_at 생성시간 DATETIME O 계정 생성 시간 기본값: 현재시간

테이블 명세서
시스템명 타이핑 게임 작성일 2025.08.12
단계 분석/설계 작성자 이수민
DB game_db 테이블명 game_results
No 컬럼명 컬럼 한글명 데이터 타입 Null 컬럼 정의 비고
1 result_id 결과ID INT AUTO_INCREMENT X 게임결과 고유 ID  
2 nickname 닉네임 VARCHAR(50) X 플레이어 닉네임  
3 score 점수 INT O 게임 점수 기본값: 0
4 clear_name 클리어시간 INT O 게임 완료 시간  
5 difficulty 난이도 VARCHAR(10) O easy/normal/hard 기본값: normal
6 accuracy 정확도 DECIMAL(5, 2) O 정확도(%)  
7 mistakes 실수횟수 INT O 실수 횟수 기본값: 0
8 room_id 방ID VARCHAR(50) O 플레이한 방 ID  
9 is_completed 완료여부 BOOLEAN O 게임 완료 여부 기본값: FALSE
10 played_at 플레이시간 DATETIME O 게임 플레이 시간 기본값: 현재 시간
 

 

 

 

ERD

 

 

 

 

 

 

 

 

 

 

 

 

 

'Qt > Project' 카테고리의 다른 글

Qt 개인 프로젝트 완료 보고서: 손가락 부스터 ON  (1) 2025.08.26
'Qt/Project' 카테고리의 다른 글
  • Qt 개인 프로젝트 완료 보고서: 손가락 부스터 ON
eull
eull
eull 님의 블로그 입니다.
  • eull
    eull 님의 블로그
    eull
  • 전체
    오늘
    어제
    • 개발 환경 (34)
      • Qt (2)
        • API (0)
        • Project (2)
      • MYSQL_Workbench (1)
        • setting (1)
      • Linux_Ubuntu (2)
        • Task (1)
        • Setting (1)
      • C (19)
        • Concept (4)
        • Task (8)
        • Project (1)
        • Study (5)
        • Setting (1)
      • C++ (1)
        • Study (0)
        • Concept (1)
      • Python (6)
        • Task (4)
        • Project (2)
      • 일상 (1)
      • Setting (1)
      • 홍보 (1)
  • 블로그 메뉴

    • 홈
    • 태그
    • 방명록
  • 링크

  • 공지사항

  • 인기 글

  • 태그

    #광주인력개발원#대한상공회의소#상공회의소#인력개발원#청년#일경험#ESG#청년일경험 #오텍캐리어#수당100만원#광주#구직단념#그린#Green#취준생#이력서#취업준비#취업맛집 #취업우수기관#국비교육#대학생#ESG지원형
  • 최근 댓글

  • 최근 글

  • hELLO· Designed By정상우.v4.10.3
eull
Qt 개인 프로젝트 개발 계획서: 손가락 부스터 ON
상단으로

티스토리툴바